Home
About
Library logo
Central Library Guide
Curriculum Vitae of the Secretary-General
Vision, Mission & Goal
Organizational Structure of the Central Lib
Directors of the Central Lib
The Photographic Archive
About the library
Library Tasks and Duties
Central Library Services Evaluation Form Link
Central Library Services
Central Library Announcements
divisions/units
Division of Automated Systems
Division of Administrative Affairs
Division of Technical Procedures
Division of User Services
Department of Continuing Education
Heads of Divisions at the Central Lib
Heads of Library Units
Units Reporting to the Secretary General of the Central Library
Researchers' links
Digital Lib
Index of Theses and Dissertations – UT
Books Index (English–Arabic)
Unified Automated Catalog – KOHA
Iraqi Digital Repository
Rare Books
College Libraries
College of Dentistry Library
College of Agriculture Library
College of Basic Education Library – Al-Sharqat
College of Education for Human Sciences
College of Education Library – Tuz Khurmatu
Library of the College of Islamic Sciences
College of Political Science
Library of Petroleum Process Engineering
College of Management and Economics
Library of the College of Education for Pure Sciences
Veterinary Medicine Library
Library of the College of Physical Education and Sports Sciences
Library of the College of Computer Science and Mathematics
Library of the College of Girls’ Education
Library of Applied Engineering, Al-Sharqat
Collaborate with Us
Contact
Facebook
Email
NEWS
UN
Ar
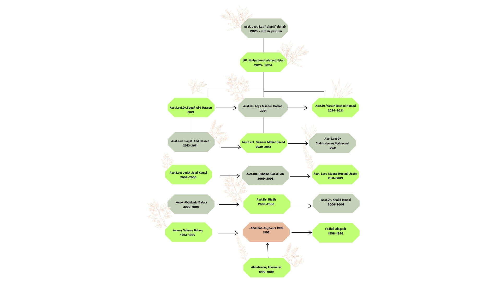
Directors of the Central Library
List of Secretaries-General Who Have Managed the Central Library Since Its Inception :
University Address
Salahddin, Tikrit,
Postal Code 3400
Iraq
About the Library
Home
About
Library logo
Central Library Guide
Curriculum Vitae of the Secretary-General
Vision, Mission & Goal
Organizational Structure of the Central Lib
Directors of the Central Lib
The Photographic Archive
About the library
Library Tasks and Duties
Central Library Services Evaluation Form Link
Central Library Services
Central Library Announcements
divisions/units
Researchers' links
Digital Lib
Contact
NEWS
UN
Ar
Photos
5230978207996123065
5215492252438827893
5215492252438827919
5215492252438827924
5230978207996123081
5215492252438827925
5230978207996123080
5230978207996123079
5230978207996123070 1
5379683384667799164
5379683384667799165
5379683384667799166
Search
Home
About
Library logo
Central Library Guide
Curriculum Vitae of the Secretary-General
Vision, Mission & Goal
Organizational Structure of the Central Lib
Directors of the Central Lib
The Photographic Archive
About the library
Library Tasks and Duties
Central Library Services Evaluation Form Link
Central Library Services
Central Library Announcements
divisions/units
Division of Automated Systems
Division of Administrative Affairs
Division of Technical Procedures
Division of User Services
Department of Continuing Education
Heads of Divisions at the Central Lib
Heads of Library Units
Units Reporting to the Secretary General of the Central Library
Researchers' links
Digital Lib
Index of Theses and Dissertations – UT
Books Index (English–Arabic)
Unified Automated Catalog – KOHA
Iraqi Digital Repository
Rare Books
College Libraries
College of Dentistry Library
College of Agriculture Library
College of Basic Education Library – Al-Sharqat
College of Education for Human Sciences
College of Education Library – Tuz Khurmatu
Library of the College of Islamic Sciences
College of Political Science
Library of Petroleum Process Engineering
College of Management and Economics
Library of the College of Education for Pure Sciences
Veterinary Medicine Library
Library of the College of Physical Education and Sports Sciences
Library of the College of Computer Science and Mathematics
Library of the College of Girls’ Education
Library of Applied Engineering, Al-Sharqat
Collaborate with Us
Contact
Facebook
Email
NEWS
UN
Ar